相关内容

【图1】特权中心主界面
| 推荐软件安装:百度浏览器 点此下载 |
百度浏览器一贯以“贴心、智能”的形象呈现在用户面前,此次7.3版本直击用户痛点,将“视频广告”这一困扰用户多年的难题成功解决。百度浏览器首次与爱奇艺强强联手,共同推出的“积分体系”,成为了业内首次推出“视频去广告合法化”的浏览器。
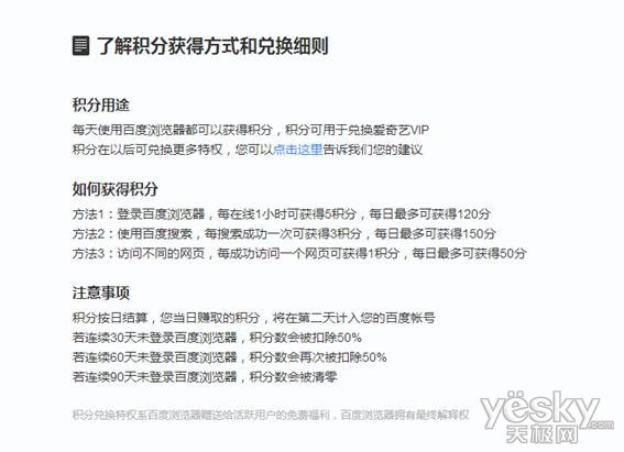
据悉,此次新版本主打“积分兑换”功能,推出了“使用百度浏览器,赚取积分,兑换爱奇艺黄金VIP”的用户特权。用户可通过每日登陆、使用搜索功能以及访问Url三种方式,轻松赚取积分。三种方式每日分别积分上限为120、150以及50,每日最高累计320积分。

【图2】积分规则
用户只需在浏览器界面右上角即可查看自己的积分情况。累计满300积分,即可兑换一日爱奇艺特权,1800积分可兑换一周特权,而7000积分即可免费兑换价值30元的一月会员特权。免费享受“免费片库、视频去广告、尊贵身份标识以及免费点播券”等多种超值优惠。
据悉,百度浏览器积分体系除兑换功能外,后续还将推出“积分限时抢”等积分活动,为用户送上福利。除此之外,本次积分兑换奖品为专属爱奇艺会员特权,后续还将会推出更多丰厚的积分奖品,等你来拿。
提示:浏览器之家网站更多百度浏览器相关信息请进入百度浏览器栏目(https://www.qqllq.com/baidu/)查看。